Graphiques en escalier dans Octave
Dans le cadre de cette leçon, je vais vous guider pour créer un graphique en escalier au sein d'Octave.
Qu'est-ce qu'un graphique en escalier, me demanderez-vous ? Il s'agit d'une représentation graphique d'une fonction, dessinée de manière discrète avec des sauts qui évoquent des marches d'escalier, et qui n'est pas continue. Ce type de graphique est particulièrement utile pour mettre en exergue les variations dans l'augmentation de la fonction.

Permettez-moi de vous donner un exemple concret.
Créez un tableau, x, pour la variable indépendante avec des valeurs allant de 1 à 20.
>> x=linspace(1,20,20);
Ensuite, créez un tableau pour une fonction linéaire.
>> y=x
Tracez la fonction en utilisant la commande plot(x,y).
>> plot(x,y)
Le graphique de la fonction y = f(x) = x est une simple ligne traversant l'origine.

Pour créer un graphique en escalier, utilisez la fonction stairs(x, y).
>> stairs(x,y)
Le diagramme illustre le même graphique, mais cette fois-ci avec des marches.

Toutes les marches sont identiques, ce qui signifie que la fonction a un taux de croissance constant.
Permettez-moi de vous donner un autre exemple concret.
Créez une fonction y = x^2.
y=x.^2
Tracez la fonction en utilisant la commande plot(x,y).
Dans ce cas, la fonction croît de manière exponentielle.

Utilisez la commande stairs(x, y) pour dessiner le diagramme en escalier de la fonction.
>> stairs(x,y)
Le diagramme étape par étape présente des marches de différentes hauteurs.

Les dernières marches sont plus élevées, ce qui signifie que la fonction a un taux de croissance qui tend à augmenter.
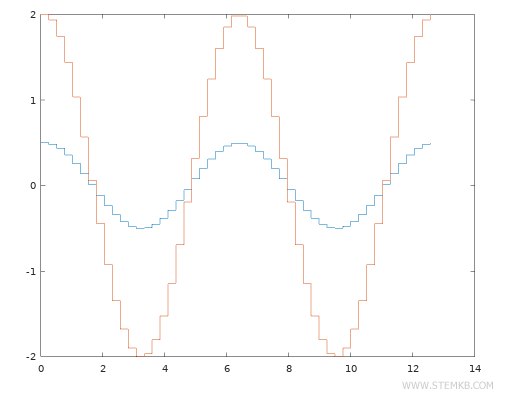
Comment afficher plusieurs graphiques dans un seul diagramme ?
Pour afficher deux graphiques en escalier dans le même diagramme, indiquez les deux fonctions dans une matrice Y à deux colonnes.
>> X = linspace(0,4*pi,50)';
>> Y = [0.5*cos(X), 2*cos(X)];
La première colonne de la matrice Y représente les valeurs de la fonction 1/2*cos(X), et la deuxième colonne représente les valeurs de la fonction 2*cos(x).
Maintenant, affichez le graphique en utilisant la commande stairs(Y) ou stairs(X, Y).
>> stairs(X,Y)
Ainsi, les graphiques en escalier des deux fonctions sont affichés dans le diagramme.

Si vous trouvez cette leçon sur Niagara utile, n'hésitez pas à nous suivre pour d'autres leçons.