Créer des graphiques logarithmiques dans MATLAB
Permettez-moi de vous introduire à l'utilisation des graphiques logarithmiques dans Matlab.
Qu'est-ce qu'un graphique logarithmique ? C'est un graphique où l'on représente les valeurs sur un ou les deux axes selon une échelle logarithmique. Ce type de graphique est particulièrement adapté pour la visualisation de données évoluant de manière exponentielle.

Commençons par un exemple simple pour illustrer le concept.
Nous créerons un tableau 'x' contenant des valeurs entières de 1 à 10.
>> x=0:1:10;
Ensuite, nous constituerons un second tableau, 'y', qui renfermera les valeurs de la fonction y = x2.
>> y=x.^2
Chacun de ces tableaux comporte 10 valeurs.
Tandis que le tableau 'x' croît de façon linéaire (1, 2, 3, 4, ...), le tableau 'y' s'accroît exponentiellement (1, 4, 9, 16, ...).
Tracer cette fonction sur un graphique cartésien est simple : il suffit de taper plot(x, y).
>> plot(x,y)
Le résultat ? Une courbe élégante qui met en évidence la croissance exponentielle de y=x2.

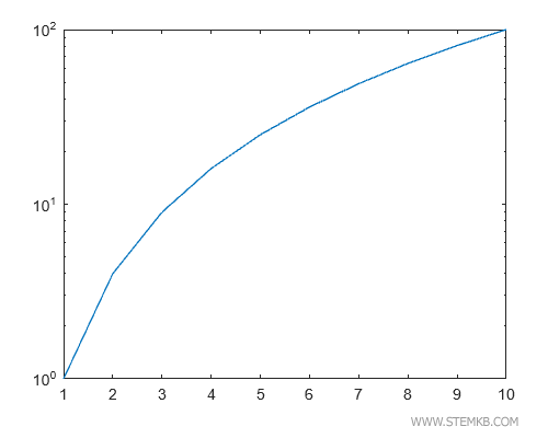
Mais il y a encore plus intéressant ! Transformons ce graphique en utilisant une échelle logarithmique sur l'axe des y. Tapez simplement semilogy(x, y) et observez le changement.
>> semilogy(x,y)
Dans ce nouveau graphique, l'axe des y est en échelle logarithmique, rendant la distance entre 100, 101 et 102 uniforme.

Pour une lecture encore plus aisée, ajoutons des lignes de grille avec la commande grid on.
>> grid on
Voilà ! L'échelle logarithmique devient immédiatement plus lisible.

Et si nous souhaitions également une échelle logarithmique sur l'axe des x ? Aucun souci ! Il suffit de taper semilogx(x, y).
>> semilogx(x,y)
Nous obtenons alors un graphique avec l'axe des x en échelle logarithmique.

Mais allons encore plus loin. Appliquons une échelle logarithmique sur les deux axes en tapant loglog(x, y).
>> loglog(x,y)
Et voici le résultat : un graphique où les deux axes sont en échelle logarithmique.

En conclusion, les fonctions semilogx(), semilogy() et loglog() vous offrent la possibilité de créer des graphiques logarithmiques variés dans Matlab.