Créer des graphiques 2D avec MATLAB
Laissez-moi vous guider dans la réalisation d'un graphique 2D sous MATLAB.
Avant de commencer, assurez-vous de bien comprendre ce qu'est un tableau et comment en créer un. Si ce n'est pas le cas, je vous recommande vivement de consulter d'abord notre leçon dédiée aux tableaux sous MATLAB.
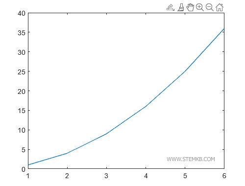
Commençons par créer un tableau x en énumérant une série de nombres de 1 à 6.
Il suffit d'entrer X = [1 2 3 4 5 6] dans la ligne de commande et de valider avec Entrée.
>> X = [ 1 2 3 4 5 6 ]
x =
1 2 3 4 5 6
Ces valeurs correspondent aux projections des points du graphique sur l'axe des x, l'axe horizontal dans le plan cartésien.

Créons ensuite un autre tableau Y, qui représentera les projections des points sur l'axe des y, l'axe vertical du plan cartésien.
Tapez simplement Y=X.^2 dans la ligne de commande et appuyez sur Entrée.
>> Y=X.^2
Y =
1 4 9 16 25 36
À ce stade, MATLAB interprète les valeurs du tableau X, calcule leur carré et les enregistre dans le tableau Y.
$$ 1^1 = 1 \\ 2^2 = 4 \\ 3^2 = 9 \\ 4^2 = 16 \\ 5^2 = 25 $$
Vous disposez désormais de deux tableaux, X et Y, qui définissent les coordonnées (x,y) de chaque point du graphique.

Pour tracer le graphique avec une ligne brisée, entrez simplement plot(X,Y).
>> plot(X,Y)
Cette fonction nécessite deux paramètres :
- Le premier, le tableau X, renferme les valeurs des coordonnées sur l'axe des x.
- Le second, le tableau Y, contient les valeurs des coordonnées sur l'axe des y.
MATLAB va alors générer un graphique en deux dimensions sur votre écran.

Examinons à présent un autre exemple.
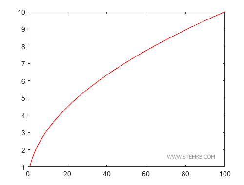
Quand il s'agit de traiter un grand nombre de valeurs, l'utilisation de la fonction linspace() est recommandée.
Par exemple, pour créer un tableau X contenant des nombres entiers de 1 à 100, saisissez X=linspace(1,100).
>> X = linspace(1,100);
Cette méthode vous évite de devoir saisir manuellement chaque valeur sur l'axe des X.
Poursuivez en créant le vecteur Y pour l'axe des y en tapant Y=sqrt(X).
>> Y=sqrt(X);
Les tableaux X et Y sont ainsi constitués de 100 éléments chacun.
Note : Lors de la création d'un tableau contenant un grand nombre d'éléments, pensez à ajouter un point-virgule à la fin de votre commande. Cela permet de ne pas afficher les résultats dans la console, rendant ainsi le processus plus rapide.
Pour visualiser le graphique, saisissez plot(X,Y) sur votre écran d'ordinateur.
>> plot(X,Y)
MATLAB affiche alors le graphique représentant la racine carrée des nombres de 1 à 100.

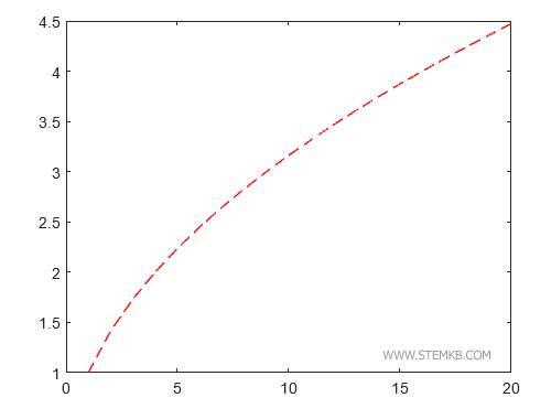
Modifier la couleur du tracé est possible grâce à l'attribut Color.
Ainsi, pour tracer un graphique en rouge, entrez plot(X,Y,'Color','red').
>> X = linspace(1,100);
>> Y=sqrt(X);
>> plot(X,Y, 'Color' , 'red')
MATLAB trace alors votre graphique en rouge, conformément à l'attribut Color spécifié.
Dans notre exemple, la ligne du graphique apparaîtra en rouge.

D'autres couleurs prédéfinies incluent le vert, le bleu, le cyan, le magenta, le jaune, le noir, le blanc, et même l'absence de couleur.
Abordons maintenant la modification de l'épaisseur des lignes dans un graphique MATLAB.
Utilisez pour cela l'attribut Linewidth, suivi d'une valeur numérique.
Par exemple, si vous avez défini deux vecteurs X et Y, la commande plot(X,Y,'Color','red','Linewidth',3) permet de tracer une ligne d'une épaisseur de 3 pixels.
>> X = linspace(1,100);
>> Y=sqrt(X);
>> plot(X,Y, 'Color' , 'red', 'Linewidth', 3)
MATLAB dessinera le graphique en respectant l'épaisseur de ligne que vous avez indiquée.
Dans notre cas, une épaisseur de 3 pixels a été choisie.

En l'absence de l'attribut Linewidth, MATLAB dessinera par défaut des lignes d'une épaisseur de 1 pixel.
Comment réaliser des marqueurs à la place de lignes continues ?
Si vous souhaitez privilégier l'usage de marqueurs plutôt que de tracer une ligne continue, il est possible de spécifier le symbole du marqueur désiré, tel que '+' ou '.', via la commande plot(X,Y,'+', 'Color', 'red') ou plot(X,Y,'.', 'Color', 'red') selon le cas.
>> plot(X,Y, '+', 'Color' , 'red')
Dans cette configuration, Matlab réalise le graphique en positionnant le symbole '+' à chaque point de coordonnées (x, y).

Il est également possible d'opter pour d'autres symboles tels que 'x', 'o', '-' et bien d'autres.
L'utilisation du point comme marqueur s'avère être d'un effet graphique particulièrement pertinent.

Le tiret double '--' constitue un autre marqueur d'une grande utilité.
>> plot(X,Y, '--', 'Color' , 'red')
Matlab trace alors la ligne du graphique en pointillés.

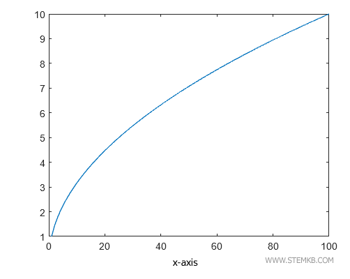
Comment nommer les axes du graphique ?
Pour ajouter des libellés aux axes x et y, les fonctions xlabel et ylabel sont à votre disposition.
Ainsi, en inscrivant xlabel('x') suite à la commande plot, l'étiquette 'x' sera apposée sous l'axe horizontal. De même, ylabel('y') ajoutera l'étiquette 'y' sur le côté gauche de l'axe vertical.
>> X = linspace(1,100);
>> Y=sqrt(X);
>> plot(X,Y)
>> xlabel('axe des x')
Matlab positionne alors l'étiquette en dessous de l'axe horizontal.

Ensuite, inscrivez ylabel('y')
>> X = linspace(1,100);
>> Y=sqrt(X);
>> plot(X,Y)
>> xlabel('axe des x')
>> ylabel('axe des y')
Cette action ajoute l'étiquette sur le côté gauche de l'axe vertical.

Les noms des axes sont désormais clairement visibles sur le tracé.
Comment intégrer un titre au graphique ?
De la même manière, pour insérer un titre au graphique, la fonction title est à privilégier, par exemple title('Titre du Graphique'), à saisir après la commande plot.
>> X = linspace(1,100);
>> Y=sqrt(X);
>> plot(X,Y)
>> xlabel('axe des x')
>> ylabel('axe des y')
>> title('Titre du Graphique')
La fonction title() affiche alors le titre au-dessus du diagramme cartésien.

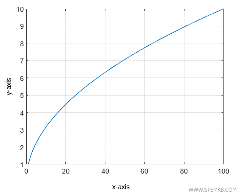
Comment afficher une grille sur le graphique ?
Pour visualiser une grille sur le graphique, la commande grid on est à utiliser.
>> X = linspace(1,100);
>> Y=sqrt(X);
>> plot(X,Y)
>> xlabel('axe des x')
>> ylabel('axe des y')
>> grid on
Cette commande permet d'ajouter des lignes verticales et horizontales, structurant ainsi le diagramme cartésien.

Pour retirer la grille, il suffit d'utiliser la commande grid off.
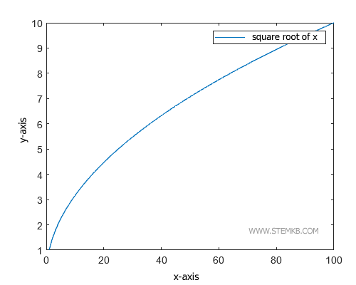
Comment ajouter une légende au graphique ?
Pour intégrer une légende, la fonction legend est à votre disposition. Par exemple, legend('Racine carrée de X') permet d'ajouter une étiquette explicative à côté du tracé.
>> X = linspace(1,100);
>> Y=sqrt(X);
>> plot(X,Y)
>> xlabel('axe des x')
>> ylabel('axe des y')
>> legend('Racine carrée de X');
Matlab affiche alors la légende à proximité du graphique.

Comment colorier la zone en dessous du graphique ?
Enfin, pour colorer l'espace situé sous le tracé, la fonction area(X,Y) est recommandée en remplacement de la commande "plot(X,Y)".
>> X = linspace(1,100);
>> Y=sqrt(X);
>> area(X,Y)
Cette fonction se charge de colorer l'espace sous le tracé.

C'est ainsi que vous pouvez modifier l'épaisseur d'une ligne, opter pour des marqueurs, ajouter des libellés, des titres, des grilles, des légendes et colorer la zone sous le graphique avec Matlab.
Dans les prochaines leçons, nous explorerons comment personnaliser les graphiques, créer des histogrammes, des graphiques en 3